Thursday February 2026

হটলাইন

সেবা এবং ধাপ

নং শিরোনাম সেবার ধাপ কার্যকলাপ
  
অসচ্ছল প্রতিবন্ধি ভাতা দেখুন
হাসপাতাল সমাজসেবা দেখুন
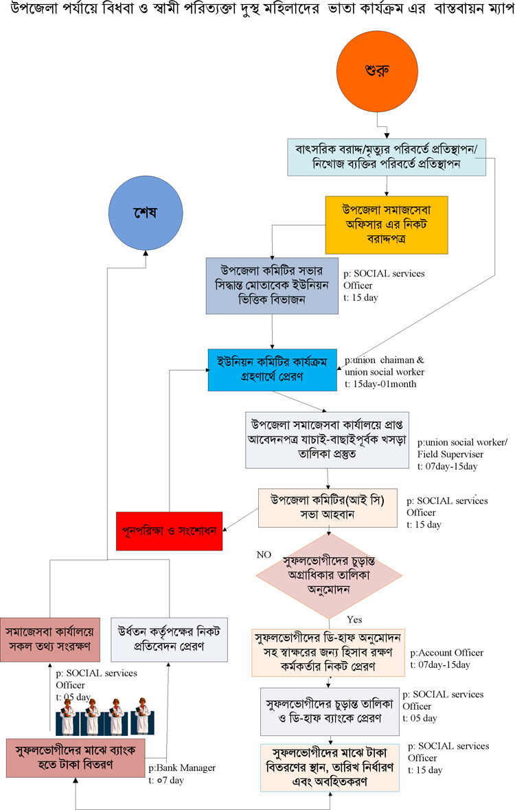
উপজেলা পর্যায়ে দুস্থঃ মহিলা ,বিধবা ও স্বামী পরিত্যাক্তা ভাতা কার্যক্রম প্রসেস ম্যাপ দেখুন
বয়স্ক ভাতা কার্যক্রম দেখুন
পল্লী সমাজসেবা কার্যক্রমের আওতায় সুদমুক্ত ঋন প্রসেস ম্যাপ দেখুন
দেখছেন ১ থেকে ৫ পর্যন্ত, মোট ৫ এন্ট্রি

এক্সেসিবিলিটি

স্ক্রিন রিডার ডাউনলোড করুন